こちらは社外秘となります。ログ等も残りますので、取り扱いご注意ください。
「茶道体験は何のためにあるのか。」
2023年6月から大阪を最初に茶道体験を始めました。私たちの茶道体験は、早くちゃんと終わらせることも大切ですが、価値ある時間を提供して満足してもらうことに指標を置いています。一瞬でも、なんて素敵な文化なんだ、日本は最高だ、そう思ってもらいたいと思っています。何千キロと離れたところから、わたしたちの場所にきてくれることは奇跡です。僕たちが逆の立場で海外旅行に行くところは本当に限られた場所です。それと同じで外国人旅行者にとっても限られた場所に違いないと思っています。その場所に選んでもらえたなら、最善を尽くし、自己の研鑽に励んで対応していただきたいと思っています。日本の素晴らしい文化を一緒に伝え続けていただければ幸いです。
笑顔と、大きなアクション、丁寧に、シンプルに!!
お客様が楽しかった、茶道は深かった、そう思ってもらうために。
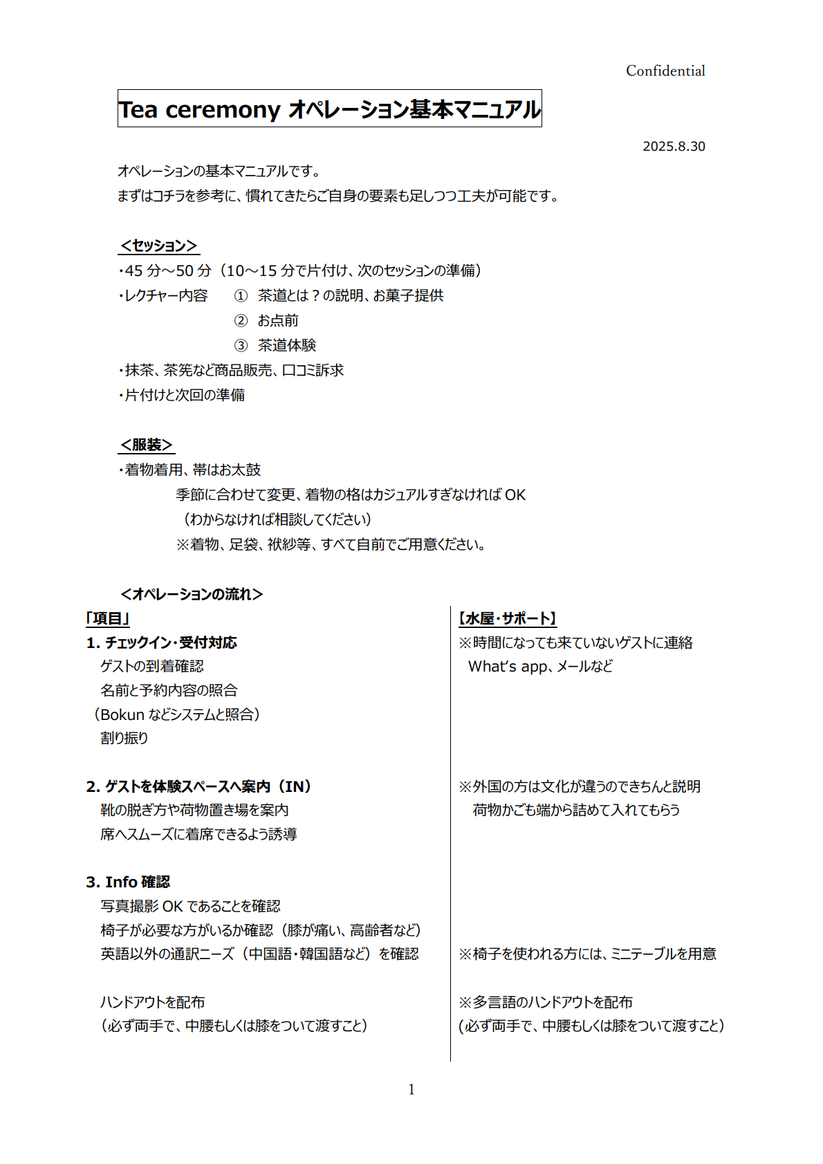
↓↓基本的な流れは下記になります↓↓



歴史の説明資料ダウンロード
資料ダウンロードは→こちら
大阪は、織田のぶなか豊臣が別ページなのと、抹茶の作り方のページがありません。
茶道体験終わりの作業チェックリスト
ダウンロードは→こちら
鍵の開け方

お点前について
お点前は、お運びやしまいはなしでやっていますが、水差しから茶釜にお湯を注ぐあたり見せたい場合は状況次第で構いません。また基本はこちらの動画を参考にしています。表千家の方は表千家で、他の流派の方もその流派に従って頂いて大丈夫ですが、泡立てはお願いします。
Tea Ceremony – FAQ(Q&A)
Q: 抹茶とグリーンティー(煎茶)は一緒ですか?
葉っぱは同じですが、作り方が違います。茶道では matcha と呼んでください。
They come from the same plant, but the process is different. In tea ceremony, we always say matcha.
Q: 茶道では抹茶しか使わないのですか?
はい、茶道では抹茶のみを使います。
Yes, the tea ceremony only uses matcha.
Q: 茶道は宗教と関係ありますか?
千利休は仏教に詳しかったですが、茶道は文化であり宗教ではありません。
Sen no Rikyu knew Buddhism, but tea ceremony is a cultural practice, not a religion.
Q: 抹茶はカフェインが強いですか?
カフェインはありますが、穏やかな集中をもたらします。
Yes, it has caffeine, but it gives calm focus.
Q: 抹茶は健康に良いですか?
抗酸化作用があり、健康に良いとされています。
Yes, it has antioxidants and is considered healthy.
Q: 茶道はどのくらい時間がかかりますか?
体験は1時間ほど、昔は食事を含めて3〜4時間でした。
Today’s experience is about 1 hour. In the past, with meals, it could be 3–4 hours.
Q: 茶道はいつやるのですか?
朝・昼・夜どの時間でも行われます。
It can be held in the morning, afternoon, or evening.
Q: 日本人はみんな茶道具を持っていますか?
いいえ、茶道を習う人だけです。
No, only people who practice tea ceremony own them.
Q: 女性が多いのはなぜですか?
昔は主婦の趣味でしたが、今は男性も増えています。
In the past it was a hobby for housewives, but now more men also join.
Q: お点前のやり方はみんな一緒ですか?
流派や先生によって細かく異なります。
It depends on the school or teacher. Small details can differ.
Q: 家に茶室はありますか?
ほとんどの人は持っていません。
Very few people have a tea room at home.
Q: 何年くらい練習するのですか?
始めてすぐ楽しめますが、一生続ける人もいます。
You can enjoy from the first lesson, but some practice for a lifetime.
Q: 抹茶はどこで買えますか?
近くでは「若葉園」という茶舗があります。
Nearby, there is a tea shop called Wakabaen.
Q: 茶碗は買えますか?
ここで使っているのはオークション品です。
The bowls here are from auctions, not for sale in shops.
Q: 昔は茶碗を回し飲みしていましたが?
はい、昔はそうでしたが、今は一人一碗です。
Yes, in the past people shared, but now each guest has their own.
Q: 抹茶にグレードはありますか?
はい、高級な方が泡立ちが良くなめらかです。
Yes, higher grade foams well and tastes smoother.
Q: 茶釜のお湯は何度くらいですか?
80〜90度ほどで、設定は90度です。
Around 80–90°C, usually set to 90°C.
Q: 茶釜は何で温めていますか?
電気ですが、炭を使うこともあります。
We use electricity, but sometimes charcoal is used.

